![]()
<在线配资>炒股加杠杆方式大揭秘:融资融券的利弊与风险全知道在线配资>
在几轮牛市中,山哥都看到了杠杆的威力,很多激进的股民为了更高的收益,会选择加杠杆的方式进行投资。然而,加杠杆是一把双刃剑,在可能带来丰厚回报的同时炒股加杠杆方式大揭秘:融资融券的利弊与风险全知道,也蕴含着巨大的风险,天台上送走了多少杠杆人呢?了解杠杆的利与弊,山哥就来深入了解一下股民加杠杆的方式。
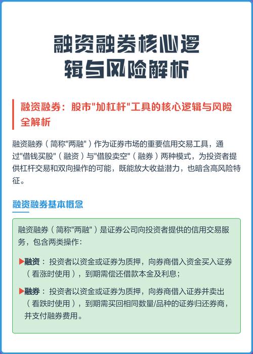
一、融资融券
老生常谈的杠杆方式,融资融券是一种非常常见的加杠杆方式。融资是指投资者向证券公司借入资金买入证券,到期偿还本金和利息;融券则是投资者向证券公司借入证券卖出,在约定的期限内买入相同数量和品种的证券归还券商并支付相应的融券费用。
融资融券的优势在于其是一种相对规范和受监管的加杠杆途径。证券公司会对投资者进行一定的资质审核,确保投资者具备一定的风险承受能力。同时,融资融券的交易规则较为明确,投资者可以较为清晰地了解自己的权利和义务。
然而,融资融券也存在风险。首先,融资融券需要支付利息,这会增加投资成本。如果市场走势不如预期,投资者不仅要承担股价下跌的损失,还要支付利息费用。其次,融资融券有一定的平仓风险。当投资者的担保物价值低于一定比例时,证券公司有权进行强制平仓,这可能导致投资者遭受重大损失。
例如,山哥看好某只股票,通过融资买入。但随后股票价格下跌,山哥不仅损失了本金,还因为融资需要支付利息。如果股价下跌幅度过大,触发了平仓线,我的持仓可能会被证券公司强制平仓。
融资余额行业变动,截止10月底。
![]()
二、配资公司
![]()
一些股民会选择通过配资公司来加杠杆。配资公司通常会为投资者提供一定比例的资金,投资者则需要支付一定的费用。
配资的优势在于其杠杆比例相对较高,可以满足一些投资者追求高风险高收益的需求。而且,配资的手续相对简便,放款速度较快。
但是,配资公司存在巨大的风险。首先,配资公司大多处于监管的灰色地带,其合法性和规范性难以保证。一些配资公司可能存在欺诈行为,卷走投资者的资金。其次,配资公司的杠杆比例过高,风险极大。一旦市场出现波动,投资者很容易遭受巨大损失。
![]()
三、伞形信托
这个普通股民很难了解到,这个门槛比较高炒股怎么加杠杆,山哥也给大家介绍下。伞形信托是指由证券公司、信托公司、银行等金融机构共同合作,为投资者提供的一种加杠杆投资方式。
伞形信托的优点是可以集合多个投资者的资金,形成较大的资金规模,从而提高投资效率。同时,伞形信托也有一定的风险控制机制。
然而,伞形信托也面临着监管风险。近年来,监管部门对伞形信托进行了严格的监管,限制了其发展。此外,伞形信托的费用较高,也会增加投资者的成本。
说了这么多,山哥总结:
融资融券:优点是正规渠道,风险相对较低;缺点是门槛较高,杠杆比例有限。
![]()
场外配资:优点是门槛较低,杠杆比例高;缺点是风险较大,资金安全难以保障。
伞形信托:费用高,风险大。
股票抵押贷款:优点是操作简单;缺点是杠杆比例低。
股民在考虑加杠杆时,一定要谨慎对待。首先,要充分了解自己的风险承受能力,不要盲目追求高杠杆。其次,要选择合法、规范的加杠杆方式,避免陷入非法配资等陷阱。最后,要做好风险控制,合理设置止损位,避免因市场波动而遭受重大损失。
在加杠杆配资时,要考虑清楚以下几点:
合理评估自身风险承受能力:确保投资的资金是闲置资金,不会影响到日常生活。
设置止损点:制定明确的风险控制策略,分散投资以降低单一资产的风险。
选择合规平台:确保加杠杆投资平台受到正规监管,具有良好的信誉和资金安全。
总之,股民加杠杆是一种高风险的投资行为。在选择加杠杆方式时,一定要谨慎考虑,充分了解各种方式的优缺点和风险,做好风险控制,确保自己的投资安全。
文章为作者独立观点,不代表在线配资观点