![]()
<在线配资>欧意最新版本APP下载,证券杠杆开通条件及散户加十倍杠杆方法?在线配资>
![]()
欧意最新版本
欧意最新版本app是一款安全、稳定、可靠的数字货币交易平台。
APP下载
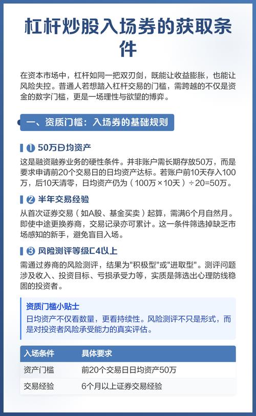
证券杠杆开通条件?
1、心理承受能力强。
2、提高操盘的技术和才能。
3、投资资金方面。
4、设置止损。
5、设置单股仓位。
![]()
可以了解到要想进行杠杆炒股,那么就一定要满足一个条件就是拥有足够的资金,只有拥有一定的资金才可以操作杠杆进行炒股。
散户怎么加十倍杠杆?
散户想要加十倍杠杆,首先需要了解杠杆交易的相关知识。其次,可以通过选择合适的金融机构开设一个杠杆账户,其中需要满足该机构的要求和限制。一旦账户开设成功股票怎么开通杠杆,散户可以根据自己的风险承受能力选择适当的杠杆倍数,并在交易时将自己的资金与借来的资金进行投资。然而,值得注意的是,杠杆交易存在较高的风险,可能导致损失扩大,因此散户在进行杠杆交易时应谨慎考虑,并且充分了解相关风险,以规避潜在风险。
小资金怎么加杠杆?
目前加杠杆的方法有两种:1、券商的融资融券,2、配资;
融资融券包括两部分,即融资与融券,前者是证券公司借给客户一部分资金,客户可以买入更多的股票,等卖出后再将本金以及相应利息归还给证券公司;融券是指证券公司借给客户一部分股票,客户可以先将借来的股票卖出,等买回以后再将同样数量的股票以及产生的利息还给证券公司。
1.开户要求,融资融券开户必须满18个月;股票配资公司提供的配资炒股业务并无此限制。
2.融资融券需要一定的担保物,可以是货币,也可以是债券、股票等有价证券,而配资不需要任何抵押物,客户是将自己的资金打入配资公司,客户在配资公司提供的账户进行股票交易。
3.配资因为相当于借钱炒股所以一般没有什么限制,受限条件比较宽宽松;融资融券则是有相应标的,一般软件上标注“R”的股票才可以买大概只有900多支,股票配资大部分股票都能买大概2800多只。
4.杠杆比例不一样,配资公司的杠杆高低都不等,一般在1-5倍,融资融券的杠杆比例由交易所制定,杠杆较低比例一般是都是1:1。
5.门槛高低不一样,融资融券市值最低50万;股票配资公司提供的融资炒股业务并无此限制,一般是1 万起配,也有的互联网融资融券1000元即可获得配资。
总结一下就是融资融券门槛高,使用不灵活,股票的选择面要小很多,杠杆倍数比较低,受限制比较多,股票配资是操作灵活方便,门槛很低,杠杆倍数范围较大。
期货自带杠杆怎么设置?
![]()
关于这个问题,期货自带杠杆是指投资者可以通过少量的资金控制更大的交易头寸。一般来说,期货合约的保证金是根据合约的价值来计算的,通常只需支付合约价值的一部分作为保证金。这种保证金支付方式就是期货自带的杠杆。
具体设置杠杆的方法如下:
1. 打开一个期货交易账户,选择一个合适的期货交易平台。
2. 在期货交易平台上选择要交易的期货合约。
3. 在交易平台上输入你要交易的数量,通常以合约的手数为单位。手数代表着你要交易的合约数量,每个合约的价值不同,所以手数也会有所不同。
4. 在交易平台上输入你的交易指令,包括买入或卖出以及止损和止盈等指令。
5. 根据你的账户资金情况,交易平台会自动计算出你需要支付的保证金金额。这个保证金金额就相当于你的杠杆,因为你只需要支付这个保证金金额就能够控制更大数量的期货合约。
需要注意的是,期货交易是高风险投资,杠杆交易可能会带来更大的风险和亏损。投资者在进行期货交易时应该具备足够的知识和经验,并严格控制风险。建议投资者在进行期货交易之前充分了解市场情况,制定合理的交易策略,并严格遵守风险控制原则。
如何进行杠杆交易?
开通融资融券账户即可进行杠杆操作,融资融券的原理就是放大资金,利用放大后的资金进行股票交易,融资融券交易使预期收益增加的同时,风险也会增加欧意最新版本APP下载,证券杠杆开通条件及散户加十倍杠杆方法?,融资是指投资者向证券公司借入资金买入股票,并在约定的期限内偿还本金和利息。
文章为作者独立观点,不代表在线配资观点