![]()
<在线配资>杠杆倍率怎么算?投资中的双刃剑:3大计算方法与风险全解析在线配资>
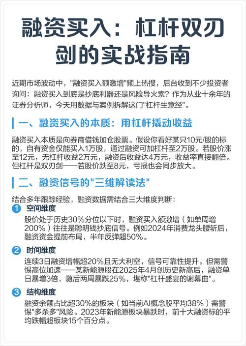
在投资领域中,杠杆倍率是一个关键的概念,合理计算杠杆倍率以及理解其对投资的影响至关重要。
首先,我们来探讨一下杠杆倍率的计算方法。杠杆倍率实际上是指投资者使用借入资金与自有资金的比例。例如,如果您有 10 万元的自有资金,通过杠杆借入 20 万元,那么杠杆倍率就是 3 倍((10 + 20)÷ 10 = 3)。
常见的杠杆工具包括期货、外汇保证金交易等。在期货市场中股票杠杆倍数,杠杆倍率通常由交易所规定,不同的期货品种可能有不同的杠杆比例。假设某期货合约的保证金比例为 10%,那么杠杆倍率就是 10 倍(1 ÷ 10% = 10)。
接下来,看看杠杆倍率的计算对投资的影响。杠杆倍率的高低直接决定了投资收益和风险的放大程度。
当市场行情朝着预期方向发展时,高杠杆倍率可以带来巨大的收益。以股票投资为例,假设您以 5 倍杠杆投资一只股票,股价上涨 20%,在不考虑利息和交易成本的情况下,您的实际收益将达到 100%(20% × 5 = 100%)。
![]()
然而,杠杆也是一把双刃剑。当市场走势不利时,损失也会被放大。如果上述股票下跌 20%,您的损失将达到 100%,可能导致本金全部亏空。
为了更直观地展示杠杆倍率对投资的影响,我们可以通过以下表格进行比较:
杠杆倍率市场上涨 20%时的收益市场下跌 20%时的损失
2 倍
40%
-40%
3 倍
60%
-60%
5 倍
100%
-100%
![]()
需要注意的是,在实际投资中,不能仅仅因为追求高收益而盲目选择高杠杆倍率。投资者需要综合考虑自身的风险承受能力、投资经验、市场状况等因素。
对于风险承受能力较低的投资者,应谨慎使用杠杆,或者选择较低的杠杆倍率。同时,要充分了解投资产品的特点和相关规则,制定合理的投资策略。
总之杠杆倍率怎么算?投资中的双刃剑:3大计算方法与风险全解析,合理计算杠杆倍率并清晰认识其对投资的影响,是投资者在进行杠杆投资时必须掌握的重要知识,有助于做出更加明智的投资决策。
文章为作者独立观点,不代表在线配资观点