![]()
<在线配资>3月24日万联证券高管密集变动,总裁等同日任期届满离任在线配资>
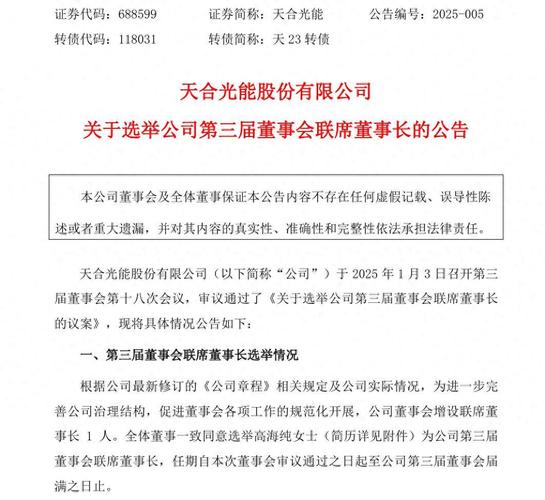
财联社3月24日讯(记者 黄靖斯)总裁、首席信息官、总裁助理同日任期届满离任,万联证券再次迎来高管的密集变动。
3月24日,万联证券发布了一则高管变更公告,这则公告信息量极大:一是总裁王耀南、首席信息官罗钦城、总裁助理韦罡的届满离任,离任日期均是3月21日;二是由分管自营业务的副总裁张毅峰代为履行总裁职务。
![]()
![]()
同日,万联证券也同步了关于董事变更的公告,其中,王耀南、罗钦城也不再担任公司董事。
梳理公告来看,进入2023年,万联证券的高管变动愈加频繁,这当中既有新面孔登场,也有老将先后谢幕。
1月31日,万联证券聘任魏智敏为公司副总裁;2月23日,聘任刘康莉为总裁助理,免去罗钦城公司常务副总裁职务,后者继续担任首席信息官。一个月后的今天,公司再度公告,王耀南卸任总裁、罗钦城卸任首席信息官。
资深券业女将王耀南任满
在人才济济的证券行业,女性高管“撑起半边天”的力量不容忽视,不过,女性担任公司总裁或总经理的情况仍是屈指可数,刚刚卸任的万联证券总裁王耀南就是其中一例。
从履历来看,王耀南是相当资深的券业女将,也是超过20年资历的老万联人,此前在公司身兼数职,分别是党委副书记、副董事长和总裁。在公司内部评价中,王耀南被同事称为“非常成功的女性”。
![]()
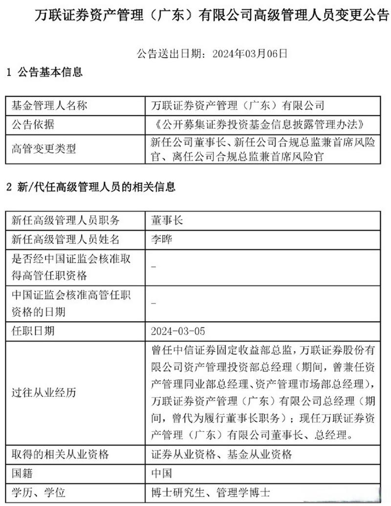
王耀南为70后,2001年加入万联证券,已是22年的万联老兵。她先后担任办公室主任、工会主席、行政总监、党总支书记、党委书记。自2009年起,王耀南担任万联证券副董事长;2021年6月起,王耀南担任万联证券总裁。
王耀南任满离任后,总裁一职由副总裁张毅峰代为履行。张毅峰同样是一名金融老兵,在证券投资、资产管理方面有丰富经验。2019年7月,张毅峰加盟万联证券,现任副总裁兼机构业务部总经理,兼任万联广生董事长。
万联证券高管频频变阵
从原副总裁崔秀红、原董事长袁笑一,到副总裁、首席信息官罗钦城,再到总裁王耀南、总裁助理韦罡万联证券,近两年来,万联证券不时传来高管换阵的消息,期间,公司在全球招聘副总裁的动作也引发关注。
2021年7月,万联证券分管资管业务的副总裁崔秀红离职消息传出,同年9月,崔秀红履新川财证券总裁一职。
2022年5月10日,万联证券官宣换帅。原广州金控总经理助理王达接棒袁笑一担任公司董事、董事长。王达为研究生学历,曾在广州市发改委国民经济综合处(新闻处)、办公室工作,曾任广州市发展和改革委员会区域发展处副处长、重点建设项目工作办公室(市重大项目稽查特派员办公室)副主任(正处级),广州金控资本管理有限公司董事长,现任万联证券党委书记、董事长,广州金融控股集团有限公司副总经理。
董事长新官上任后10天后,5月21日,万联证券发布一则招聘启事3月24日万联证券高管密集变动,总裁等同日任期届满离任,因业务发展需要,面向全球招聘2名副总裁,分管财富管理和资产管理工作。
时隔半年后,万联证券物色到了一名副总裁合适人选。2023年1月20日,万联证券公告称,聘任魏智敏为公司副总裁,从履历上看,魏智敏大概率分管财富管理业务。魏智敏为硕士学历,有接近30年的证券从业经历,入职万联证券前担任东兴证券财富管理部总经理兼经纪管理部临时负责人。
股东方广州金控发挥关键作用
万联证券为广州市属全资国企,注册地在广州,注册资本接近60亿元。公司前身是成立于2001年8月的万联证券经纪有限责任公司;2017年2月7日整体变更为股份公司。
股东方面,万联证券控股股东为广州金控,直接持股比例49.10%;广州金控同时通过广永国资间接持有万联证券26.89%的股份,合计持股比例为75.99%,因此万联证券实际控制人为广州市财政局。多年来,无论是在增资上力挺,还是高管团队安排部署,广州金控对万联证券的发展均起到了关键性作用。
![]()
业绩方面,自2018年以来,万联证券的业绩保持逐年递增的势头。Wind数据显示,万联证券2021年实现收入21.22亿元,同比增长24.46%;归母净利润6.78亿元,同比增长11.48%。
![]()
高管密集变动的同时,备战4年后,万联证券主板IPO戛然而止的插曲也曾搅动行业神经。2022年3月,证监会官网显示,万联证券主板IPO被终止审查。公司表示,撤回A股发行申请主要是鉴于公司战略规划调整的原因,后期将择机重启IPO。
对于公司未来发展规划,董事长王达到岗后曾有过表态,即坚持高站位服务广东“打造新发展格局战略支点”,主动融入粤港澳大湾区建设,在大湾区深化战略布局,重点围绕湾区海洋经济、智慧经济特色,金融赋能本地高端制造业、高新技术企业实现转型升级、创新发展,助力一大批本地企业通过再融资、企业债发行、新三板挂牌等方式增强资本实力。
时隔一年后,万联证券并未更新和披露更多IPO进展,未来上市之路能否顺利推进,还充满未知数。
券商对高端人才求贤若渴
高管变动一直是证券行业的热门话题,今年来,这一调整频率更是有增无减。财联社记者此前统计,2023年不到3个月内,至少已有17家券商董监高发生变动,其中不乏公司董事长、总裁等“掌舵者”,也包括了首席信息官、首席风险官、财务负责人等各个业务的核心人物。
“有人辞官归故里,有人星夜赶科场”,一边是高管流动性居高不下,另一边证券行业对高端人才也求贤若渴。
3月17日,安信证券发布一则副总经理招聘公告,入职后将分管自营证券投资或资产管理业务,主要负责推动落实自营或资管业务的发展战略、年度经营计划,搭建相关管理体系以及提升行业竞争力等等。对应的,安信证券也给出了提供具有市场竞争力薪酬的承诺。
2月6日,华安证券官网公布一份职业经理人换届选聘公告,面向社会选聘总经理1名、副总经理5名。其中,总经理负责日常经营管理全面工作,分管副总则对应财富管理、投资银行、自营与衍生品、资产管理、股权投资5大业务。
文章为作者独立观点,不代表在线配资观点